福稻算命网
弘扬传统文化,破除封建迷信
倡导科学理念,促进社会和谐
紫微斗数排盘
作下月 月中分界

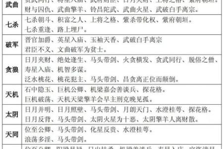
紫微斗数作为东方传统命理学的瑰宝,不仅是一门预测工具,更是一种贯通宇宙规律与人生哲学的智慧体系。它以天体运行为依据,结合阴阳五行与十二宫位,构建出一个微缩的宇宙图景。通过排盘,个人的出生时刻与宇宙万物的能量交汇被精准刻画,映射出人生的轨迹与可能性。

从哲学的角度看,紫微斗数不仅揭示命运,更强调人与自然的共振关系。它不是宿命论的工具,是帮助人们认识自我、理解生命的深层逻辑。命盘中的星曜如宇宙中的哲学符号,指引着人们找到内在的秩序与和谐。通过深刻解析命盘,人们可以洞察潜能与局限,探索自由意志与命运轨迹之间的平衡。

紫微斗数不仅仅是命理,更是哲学思辨的实践。它让人们反思人生的意义,从宇宙法则中汲取智慧,用科学的推演与哲学的视角引导个人迈向更广阔的生命境界。

最新文章

2025年10月
10
农历 八月十九
乙巳年【蛇年】
丙戌月 壬子日

最新更新

2019年7月15号出生的女孩起什么名字比较好,五行属什么姓名

2020年惊蛰出生女孩优雅大方名字精选,惊蛰出生女孩很特殊?姓名

2018年国庆出生男孩取名,缺水的男孩名字起名方法有哪些?姓名

需要改名字的都是哪几种人-姓名学-华易网姓名

2019年九月十八出生的男孩怎样起名字好,五行属什么姓名

2022壬寅年腊月二十一出生的缺土男宝宝精选名字姓名

2018年11月5日出生女孩如何起名?缺哪个五行属性?姓名

2019年出生的女宝宝该如何起名,冉姓女孩起名方法姓名

2019猪年出生的姓左丘男孩怎么样起名字,姓左丘男孩好名推荐姓名

八字算命
八字合婚
八字取名
民间算命

指纹算命

手相查询

痣相图解

生男生女

眼皮跳测吉凶

喷嚏预测

占卜抽签
快速算命
配对
配对
配对
配对
查询
生日密码