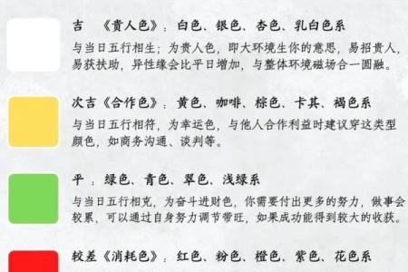
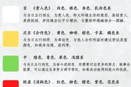
五行是中国古代哲学的重要理论之一,广泛应用于哲学、医学、命理学和占卜等领域。五行指金、木、水、火、土五种基本元素,它们代表了自然界和人类社会中不同的运动和变化。金象征肃杀与收敛,木代表生长与伸展,水表示润下与滋养,火象征炎热与向上,土则寓意中和与稳定。五行相生相克,构成了宇宙运行和万物变化的基本规律,被用于分析人与自然、社会之间的关系,以及预测命运和调整生活节奏。现代五行理论被广泛应用于中医、风水、八字等领域,用于指导人们改善健康、提升运势和寻找生活平衡。
如何通过五行查询判断自己的命格五行是否平衡? 通过提供生辰八字信息,可以计算出您命格中的五行分布比例,分析是否存在五行过强或过弱的情况,从而提供调整建议。
五行缺失对命运有哪些影响? 如果某种五行缺失或偏弱,可能会导致健康、事业、财运或情感方面的失衡。例如,五行缺木可能影响成长与创造力,缺水可能影响智慧与适应能力。
如何补足命格中缺失的五行? 通过佩戴五行相关饰品、调整家居风水、选择对应五行属性的职业或饮食等方法,来平衡命格中的五行,促进生活顺利和运势提升。
八字精批
八字合婚
八字财运
月老姻缘
姓名详批
十年大运
八字取名
最新更新
2020年春节过年出生的宝宝五行属什么,五行缺什么?姓名
2020年大暑出生带“夏”字好听的女孩名字大全姓名
2022年腊月十八出生的女宝宝缺水起名字文雅悦耳姓名
2019年4月7号出生的女孩起什么名字比较好,五行属什么姓名
2019年4月8日凌晨出生的男孩子有什么起名方法姓名
2019年腊月三十除夕出生的宝宝取名大全姓名
建军节中午出生的女孩起什么名字合适姓名
2019年3月31号子时出生的女孩应该起什么样的名字姓名
2018狗年郭姓宝宝起名,姓郭狗宝宝名字取名姓名
指纹算命
手相查询
痣相图解
生男生女
眼皮跳测吉凶
喷嚏预测