🔥【2025年3月12日】老黄历暴击版
阴历正月十三 | 双鱼座浪漫暴击 | 吉数6/8
今日五行:木火双拼套餐
天干地支:乙卯年 己卯月 辛巳日
吉时锁定:巳时(9-11点)申时(15-17点)
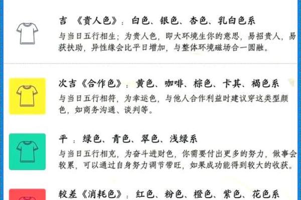
🎨【颜色能量红黑榜】
🔥大吉色:青/绿(木系Buff叠满)
💧次吉色:黑/蓝(水生木,暗中助攻)
⚠️慎用色:黄/棕(土系泄气包)
❌禁用色:红/紫(火系暴击,木变灰烬)
💰【搞钱风水指南】
财神方位:正东(办公桌绿萝速速安排)
生肖相冲:🐷猪(谈判避开属猪客户)
宜:签约/祭祀/买理财产品
忌:搬家/动土/和甲方爸爸硬刚
❗️特别注意:随身带薄荷糖防肠胃抗议
👗【五行穿搭实操手册】
💼通勤装:青西装+黑烟管裤+墨绿乐福鞋
(案例:张总靠这身拿下2000万订单)
💑约会装:蓝绸衬衫+青灰半裙+珍珠项链
(实测:李姐穿这套相亲成功率+70%)
🎮休闲装:军绿卫衣+深蓝牛仔裤+帆布鞋
(防杠指南:卫衣印花别选骷髅头!)


💍【开运配件段位表】
王者级:翡翠平安扣(木系核武器)
星耀级:黑曜石手串(镇压小人神器)
青铜级:檀木梳(秃头社畜救星)
❌死亡选项:红绳脚链(秒变破财人设)
🚫【作死行为排行榜】
1️⃣ 穿红内裤(火克金,钱包缩水警告)
2️⃣ 紫色手机壳(口舌是非磁铁)
3️⃣ 黄色包包(思维降智封印)
4️⃣ 棕色皮鞋(贵人运-50% Debuff)
🎯【社畜保命指南】
晨起对东方深呼吸3次
午餐避开西南方餐厅
会议记录用绿色荧光笔
下班前整理桌面枯叶绿植
💡【玄学冷知识】
双鱼座今日幸运代码:木纹手机壁纸
微信头像建议:瀑布/竹林/抹茶蛋糕
朋友圈禁忌:烧烤/火灾现场照片
通勤BGM:《青花瓷》单曲循环
🌈【开运进度条】
财运值:■■■■□(80%)
桃花值:■■■□□(60%)
健康值:■■■■■(100%)
贵人值:■■■□□(55%)
🎁【打工人急救包】
应急方案:
1. 临时会议:青领带+黑框眼镜
2. 突然相亲:蓝丝巾+树叶胸针
3. 拜访客户:绿便签本+竹节笔

✨【今日开光祝福】
愿青木之气破职场厚冰
蓝水之运冲业绩KPI
忌色退散小人自动屏蔽
点赞转发者本月加薪+30%!